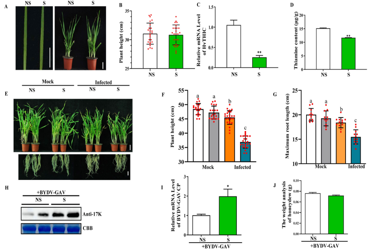
硫胺素(Thiamine)是调节植物健康和逆境胁迫的重要激活因子。然而,硫胺素在调节植物病毒侵染中的作用知之甚少。本文报道了大麦黄矮病毒GAV株系 (BYDV-GAV)编码的多功能蛋白17K与大麦嘧啶合酶(HvTHIC)相互作用,后者是硫胺素生物合成的关键酶,HvTHIC通过N端74个氨基酸定位在叶绿体中,17K-HvTHIC相互作用阻碍了HvTHIC靶向叶绿体,并引发了自噬介导的HvTHIC的降解。在BYDV-GAV侵染大麦后,HvTHIC基因的表达显著上调,并伴有硫胺素和水杨酸(SA)的积累,沉默HvTHIC促进了BYDV-GAV的系统侵染(图1),硫胺素处理显著增强大麦对BYDV-GAV的抗性。

图1 HvTHIC正调控植物抗病毒反应
转录组学分析显示,HvTHIC调控的基因主要涉及植物-病原相互作用、植物激素信号转导、淀粉和蔗糖代谢、光合作用-天线蛋白和MAPK途径等信号通路。综上所述,研究结果揭示了17K如何干扰硫胺素生物合成以促进植物病毒侵染的分子机制(图2)。

图2 17K-HVTHIC相互作用的分子模式图
a动漫
施艳教授和李洪连教授为论文共同通讯作者。a动漫
院博士研究生韩晓玉为论文第一作者,杨雪副教授为共同第一作者。a动漫
农学院王道文教授参与指导。该研究得到河南省重点研发计划项目、河南省产业技术体系等项目的资助。






